产品中心
新闻资讯
- 货梯前装防火卷帘隔离,消防联动测试货梯需要联动迫降吗?
- 什么是消防水炮的射流半径、监控半径、最大保护半径
- 储油罐冷却系统的选择问题
- 自然排烟系统中排烟窗(口)风速限制的重要性与设计原则
- 智淼新款一体式二合一烟温试验器及红紫外火焰探测器功能试验器
联系我们
厂家:旺财28检测设备厂家
手机:15262554119
电话:4006-598-119
邮箱:18751140119@163.com
地址:江苏省苏州市常熟市黄河路275号119室
超声波流量计测量管径范围:15mm~300mm,精度:
产品类型:消防维护保养检测设备
关注热度:1142
发布时间:2024-09-07 14:44:24
超声波流量计测量管径范围:0mm~300mm;WWW.XFJCYQ.COM精度:±1%用于检测消火栓系统和水喷淋系统的给水量以及消防竖管的流量分配。超声波在流动的流体中传播时就载上流体流速的信息。因此通过接收到的超声波就可以检测出流体的流速,从而换算成流量,图1。图1 超声波流量计(一)、应用范围用来检测消火栓系统和...超声波流量计测量管径范围:0mm~300mm;WWW.XFJCYQ.COM精度:±1%用于检测消火栓系统和水喷淋系统的给水量以及消防竖管的流量分配。
超声波在流动的流体中传播时就载上流体流速的信息。因此通过接收到的超声波就可以检测出流体的流速,从而换算成流量,图1。

图1 超声波流量计
(一)、应用范围
用来检测消火栓系统和水喷淋系统的给水量以及消防竖管的流量分配。
《高规》规定高层建筑室内消火栓的设计流量为20L/S—40L/S。
《建规》规定民用建筑室内消火栓的设计流量为5L/S—30L/S,室外消防水量为10L/S—30L/S;厂房仓库等设计流量为5L/S—40L/S;室外消防水量为10L/S—45L/S。
手持式超声波流量计。其测量管径在0-700mm,精度±1%。
(二)、使用方法(仅供参考,可查阅具体说明书)
先将传感器与主机相接,红色传感器接于上游端子,蓝色传感器放于下游端子。然后将两个磁性传感器与所测流量的管道连接,若不能相吸引,则采用支架将传感器固定。固定好后打开主机输入管道材质、直径、传感器距离,流体性质等相应的参数,即可开始测量。
超声波流量计的传感器一般采用V方式和Z方式安装,通常情况下,管径小于300mm时,采用V方式安装,管径大于200mm时,采用Z方式安装。对于即可以用V方式安装又可以Z方式安装的传感器,尽量选用Z方式。实践表明,Z方式安装的传感器超声波信号强度高,测量的稳定性也好,图2。

图 2超声波流量计使用范例
TDS-100H型手持式超声波流量计是一种外夹、时差式超声波液体流量计,它采用低电压多脉冲平衡发射接收
的专利技术。先进的电路设计,优秀的硬件设计加上中文用户界面友好的软件设计,适用于工业环境下连续测量不
含大浓度悬浮粒子或气体的清洁液体的流量。
技术特点:
*4行汉字同屏瞬时流量、流速、累积流量、信号状态等;
*内置数据记录器,可记录日期、累积流量、信号状态、工作时间等;
*标准数据接口RS232用于联网检测或导出记录数据;
*OCT输出正、负、静累积脉冲信号和频率信号(1-9999KHZ);
*RS232接口用于联网检测或导出记录数据;
*直管段应满足上游10D,下游5D,距泵出口处30D(D指管径)。
线 性 0.5%
重 复 性 0.2%
准 确 度 示值的±1%,流速>0.2m/s
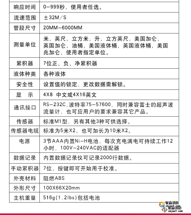
响应时间 0~999秒,使用者任选
流速范围 ±32m/s
管段尺寸 15mm~6000mm
测量单位 米,英尺,立方米,升,立方英尺,美国加仑,英国加仑,油桶,美 国液体桶,英国液体桶,
美国兆加仑,使用者指定单位
累 积 器 7位正、负、净累积器
液体种类 各种能传导超声波的单一均匀的液体
安 全 性 设置值的锁定,更改数据需解锁
显 示 4×8中文或4×16英文
通讯接口 RS-232,波特率75-57600,同时兼容富士超声波流量计,也应用户的要求兼容其它产品
传 感 器 标准M1型,另有其它4种可供选择
传感器电缆 标准为5m×2,也可加长为10m×2
电 源 3节AAA内置Ni-H电池,每次充满电可持续工作12小时,AC100V-240V的适配器
数据记录 内置数据记录仪可记录2000行数据
手动累积器 7位,按键即可开始用于校准
外壳材料 阻燃ABS
外形尺寸 210×90×30mm
主机重量 500g(1.2 lbs)包括电池
传感器技术参数
技术参数 | 标准HS型 | 标准HM型 | 标准S2型 | 标准M2型 | 标准L2型 |
适用管径(mm) | 15~100 | 50~700 | 15~100 | 50~700 | 300~6000 |
材质 | 铝合金 | 塑料合金 | |||
工作频率 | 1MHz | ||||
常用安装方法 | V (N、W)法 | V、Z法 | V (N、W)法 | V、Z法 | Z法 |
标定 | 整机配对标定 | ||||
磁性 | 有 | ||||
适用温度 | 0℃~160℃ | ||||
防护等级 | IP65 | ||||
外形尺寸 | 200×25×25 | 280×40×40 | 45×30×30 | 71×37×40 | 91×52×44 |
质量(克) | 250 | 1080 | 75 | 259 | 535 |
介质种类 | 水、海水、污水、酒精、各种油类等能传导超声波的单一、均匀、稳定的液体 | ||||
介质浊度 | ≤20000ppm且气泡含量小 | ||||
适用管材 | 碳钢、不锈钢、铸铁、铜、PVC、铝、玻璃钢等均匀质密的管道,允许有衬里 | ||||
管道衬材 | 环氧沥青、橡胶、灰浆、聚丙烯、聚苯乙烯、胶木、聚四氟乙烯等 | ||||
信号电缆 | 标准配置:5米×2,可选配10米×2或15米×2 | ||||











































苏公网安备32058102002160号
客服QQ